工信部印发高效节能环保工业锅炉产业化实施方案的通知(图)
[中国石化新闻网2016-07-21]关于印发《高效节能环保工业锅炉产业化实施方案》的通知已经下发。具体内容如下:
关于印发高效节能环保工业锅炉产业化实施方案的通知
工信厅节函〔2016〕492号
各省、自治区、直辖市及计划单列市、新疆生产建设兵团工业和信息化主管部门,有关行业协会,有关中央企业:
为大力发展节能环保产业,引导工业锅炉生产企业创新节能技术,实现工业锅炉绿色制造和绿色消费,降低能源消耗,减少大气污染物排放,根据《中国制造2025》(国发〔2015〕28号)、《大气污染防治行动计划》(国发〔2013〕30号)精神,编制《高效节能环保工业锅炉产业化实施方案》。现印发你们,请结合实际贯彻落实。
工业和信息化部办公厅
2016年7月19日
高效节能环保工业锅炉产业化实施方案
近年来,我国工业锅炉制造水平大幅提高,能效水平及排放指标逐步改善,但整体运行效率较低,与发达国家相比仍有一定差距。主要表现在:一是整体技术水平低、自主创新能力不强、技术装备落后,关键技术、关键部件基础薄弱,锅炉系统自动控制水平低,系统匹配性差。二是新技术、新产品推广应用力度不够,高效节能环保工业锅炉市场占有量小,达到国家能效标准2级以上节能环保工业锅炉产品市场占有率不足5%.三是产业集中度低,企业规模普遍偏小,龙头骨干企业带动作用不强,节能高效产品制造能力弱。四是能效标准体系不够健全、财税等激励政策有待完善。
为落实《中国制造2025》,推动绿色制造和智能制造,制定并实施高效节能环保工业锅炉产业化实施方案,全面提升工业锅炉系统能效水平和装备水平,促进工业锅炉产业转型升级,推进供给侧结构性改革,实现节能减排,改善环境质量。
一、总体要求
(一)基本思路
围绕提高工业锅炉系统效率、减少污染物排放,以创新驱动,不断开发高效节能减排技术,提升高效节能环保工业锅炉产业化水平为目标,培育一批创新能力强、示范效果突出、区域特色明显、技术与产品先进、产业带动性强的高效节能环保工业锅炉先进制造基地,开发和推广一批先进适用的高效节能环保锅炉技术和产品,推进锅炉系统新技术、新工艺、新材料、新装备的应用,带动关键技术突破和产业化,提升节能环保锅炉制造能力,增强系统集成能力,创新制造服务化模式,促进锅炉产业转型升级。
(二)基本原则
坚持因地制宜,绿色制造。各地区根据自身特点合理选择发展高效节能环保锅炉类型,优化产业链配置,重视清洁能源和新能源锅炉技术的发展,统筹经济效益和环境保护。
坚持重点突出,全面提升。以强化锅炉制造企业创新与制造能力建设为重点,推动锅炉系统标准化、集成化,全面推进高效节能环保工业锅炉产业化。在注重锅炉本体效率提高的同时,综合考虑锅炉配套辅机、管网系统、燃料供给、控制监测等因素,大力提升系统效率。
坚持政府引导,市场配置。加强财政、税收和金融等政策引导,鼓励产学研联合创新,积极推行合同能源管理等市场化机制,激发企业推进工业锅炉系统节能减排的内生动力。
(三)主要目标
到2020年底,攻克一批高效节能环保工业锅炉关键共性技术,培育一批高效节能环保工业锅炉制造基地,推广一批高效节能环保工业锅炉产品,制定一批相关国家标准,探索建立研发、工程应用与技术服务于一体的高效节能环保工业锅炉系统创新中心和专业化运行服务新模式。高效节能环保工业锅炉市场占有率达60%以上,累计推广高效节能环保工业锅炉100万蒸吨。
二、主要内容
(一)开展行业协同创新能力建设,攻克一批关键共性技术
推进行业协同创新能力建设。组织国内优势科研院所、大专院校、制造企业、检测单位、用户企业等组成高效节能环保工业锅炉系统产业联盟,联合攻克一批关键共性技术。依托联盟,以企业为主体,鼓励行业上下游合作,形成技术标准、人才信息交流、知识产权共享的创新集群,加快节能技术创新成果向现实生产力转化。建立行业研发设计平台,推动建立工业锅炉系统节能技术公共基础信息数据库、专家诊断系统等共享平台,提高工业锅炉系统节能技术原始创新能力。
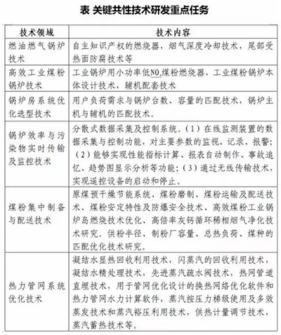
攻克一批关键共性技术。以高效节能环保工业锅炉系统产业联盟、企业技术研发中心为主体,重点研发燃油燃气锅炉燃烧器、高效工业煤粉锅炉、辅机配套、锅炉房系统优化选型、锅炉效率与污染物实时传输及监控、煤粉集中制备与配送、蒸汽管网优化等技术(见表)。

(二)推进产业集聚和制造业服务化发展
鼓励若干具有产业基础、区位优势和智力资源优势的地区率先发展,加快形成高效节能环保工业锅炉制造集聚优势。整合现有资源,形成基于产业链的产业化企业集群。工业锅炉制造骨干生产企业和“专精特新”的中小企业及相关供应配套企业协同创新,建立专业化分工、产业上下游配套、制造与服务协调、产学研有机结合的节能产品研发、生产、推广产业基地,鼓励骨干龙头企业加快实施兼并重组,提升产业集中度和市场竞争优势。
鼓励有条件的骨干企业提升制造业服务延伸能力,推动制造业研发、设计制造、节能投资、运行服务于一体的新的产业模式,推行合同能源管理、设备租赁等多种形式的市场化节能新机制。
(三)加快高效节能技术和产品的推广应用
持续发布《节能机电设备(产品)推荐目录》(工业锅炉等),引导高效节能环保锅炉本体、新型水处理设备、炉排、配套辅机、智能自动化控制系统、能量计量系统、脱硫脱硝除尘设备、热网泵阀、蓄热器等产品的规模化应用。鼓励用户采用冷凝式燃气锅炉、高效煤粉工业锅炉、高效层燃锅炉、节能高效循环流化床锅炉,以及采用优化炉膛结构、蓄热式高温空气预热、太阳能工业热利用系统、强化辐射传热等技术的节能环保锅炉等,推动循环流化床锅炉在燃烧城市垃圾和煤矸石方面的应用。
推动变频技术在配套风机、水泵等设备中的应用,推广应用不漏水、不漏气、热损失较少、封闭式运行的高效节能节水管网。推广应用自动化管理、蒸汽梯级利用、蒸汽余热余压利用、保温结构优化、蒸汽管网疏水及凝结水回收利用等技术。推动分路流量计、平衡阀、差压控制器、气候补偿器、加速泵、高性能疏水阀、温控阀、调节阀、减压阀、温控阀、流量计等产品的广泛应用。加强减温减压设备、整体式蒸汽换热站、伴热蒸汽疏水阀站、撬装式凝结水回收机组等成套设备的推广应用。
(四)促进工业锅炉+互联网技术融合
通过物联网、大数据、云计算、先进过程控制等技术应用,加强工业锅炉节能减排效果在线监测和分析应用平台建设,对企业20吨以上工业锅炉的能耗、排放和生产过程数据实时采集和分析预测。锅炉制造企业应按有关规定预留能源计量仪器、仪表的安装测点,锅炉使用单位应按规定配备符合要求的能效监控设备、能源计量仪器仪表。
(五)加大节能监察力度,淘汰高耗能落后锅炉
定期发布《高耗能落后机电设备淘汰目录》,加强工业节能监察,加快淘汰高耗能落后工业锅炉,为高效工业锅炉的推广应用腾出市场空间。
三、保障措施
(一)加强组织领导
各级工业和信息化主管部门应加强对高效节能环保工业锅炉产业化方案的组织实施,加强部门联动,明确任务,落实责任,建立工作进展情况阶段性总结和监督制度。
(二)发挥专家队伍作用
充分发挥相关机构和专家作用,协助开展高效节能环保锅炉技术、标准及评价指标的研究,协助开展高效节能环保锅炉产品推荐、推广工作,为高效节能环保工业锅炉产业化提供技术支撑。
(三)加强政策扶持
落实现有税收优惠政策,推动高效工业锅炉产品列入《节能节水专用设备所得税优惠目录》。各地应充分利用节能减排、技术改造、清洁生产、循环经济等财政引导资金支持高效工业锅炉产业化项目。鼓励政策性银行、商业银行、融资担保机构开展金融产品和服务方式创新,建立多元化投资机制,鼓励民间投资和外资加大对高效工业锅炉系统产业化的投入。
(四)强化标准引领
工业和信息化部会同有关部门加快制修定《工业锅炉系统节能设计与评价指南》、《工业锅炉能效限定值及能效等级》、《工业锅炉经济运行》等相关标准。鼓励地方制定严于国家的地方能耗限额和污染物排放标准。各地应依法加强工业锅炉节能监察,推动落后低效锅炉淘汰。
(五)加强国际合作
进一步拓展高效工业锅炉国际合作机制和渠道,跟踪和引进高效节能环保锅炉前沿技术,举办技术和政策研讨会、产业对接活动,鼓励高效节能环保工业锅炉“走出去”。
