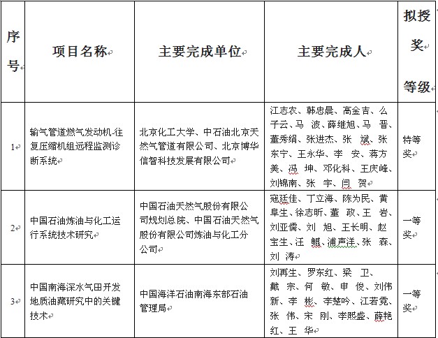
油气勘探将进入地球深部
2011-11-03
关键字:
来源:中国石油石化工程信息网
查找装置十大薄弱环节,统一收集,根据各项重要性的大小、紧急程度,及时公布车间级十大薄弱环节,每做完一项就消除一项,让隐患真正"滚动"起来。通过"十大薄弱环节排查情况公布表"的"上岗",每位职工人人清楚隐患,明确预防措施。同时,车间还实行用奖励提升职工责任心,要求职工认真落实科学巡检制度,对发现重大隐患的人员报公司和分部给予重奖,对每月发现小问题最多的前三名个人和班组实行现金奖励。
"今年1-4月,车间及时消除了循环机一次密封气过滤器堵等装置隐患6项,为实现装置指标站排头扫除了障碍。"车间主任李坤说。
