2023中国油气人工智能科技大会成功召开(图)
2023-08-26
关键字:
来源:[互联网]
[中国石化报2023-08-09]本报讯8月3~4日,2023中国油气人工智能科技大会在京召开,致力于推动油气行业数字化转型及智能化变革,加强油气行业人工智能多方交流合作,探索人工智能助力实现减碳、零碳和负碳的方法,促进数实融合,以创新驱动发展,推动新时代能源事业高质量发展。
与会专家表示,近年来,油气行业逐渐认识数字化、智能化对产业升级的重要性,并取得可喜进展,当前,新一轮数字化、智能化浪潮给油气行业带来了前所未有的机遇,油气人工智能发展迎来最好的发展黄金期。
此前一天,大会举行上游探勘开发人工智能闭门会议,来自中国石油大学(北京)、中国石油、中国石化、中国海油、阿里云团队等企业的20多位学者专家以“油气上游领域人工智能的痛点、需求、弱势分析”为主题,进行了充分的探讨与交流。
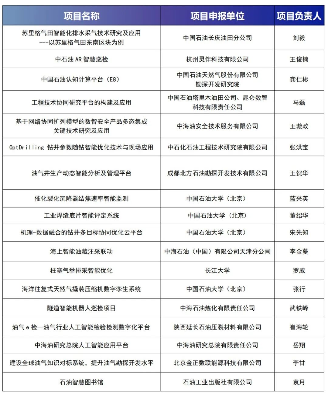
大会还举行2023中国油气人工智能优秀案例颁奖典礼,18个优秀案例获表彰。(程强)
