伊拉克油气勘探服务合同分析(图)
[石油观察2015-02-06]
中国地质大学地球科学与资源学院
根据英国石油(BritishPetroleum,BP)能源最新统计,截至2012年年底,伊拉克石油探明可采储量资源150亿桶,约占世界石油探明储量资源的9%,世界排名第五,天然气探明可采储量为36000亿m3,占世界天然气储量资源的1.9%,油气资源极其丰富,是国际油气公司关注的重点资源国。郭鹏等比较详细地分析了伊拉克对外油气资源合作的发展过程,伊拉克油气工业一度停滞,1997年才逐步开放该国的油气资源市场。
2008年正式大规模开放该国油气资源市场,以公开招标的形式对外进行油气资源开发生产合作。
Johnston早在1994年阐述,在国际油气资源合作中,合作模式主要有矿税制、产品分成和风险服务合同,徐振强等比较详细地分析了这3种合同模式的特点和发展过程。刘夏荣等和郝卫东等先后分析了伊拉克战后油气资源采取的合作模式不外乎是这几种合同模式中的一种,夏凌娟等也比较详细地分析了这些合同模式下合同者承担的风险。郝卫东等在文中提到,由于伊拉克资源丰富,政府为保护本国利益,又迫于西方政府的压力,极有可能采取产品分成合同。
但在2008年的正式对外合作中,根据当时中方参与合作中购买的伊拉克政府资料统计,推出8个油气资源开发区块均采用开发生产服务合同(developmentandproductionservicecontract,DPSC),简称开发服务合同,2009年至2010年又陆续以公开招标的形式推出13个油气资源开发区块,也采用这种合同模式,但条款稍有差别。郝洪等和孙杜芬等分别分析了DPSC具体的财税条款和在该合同模式下应该采取的经营策略。
根据Woodmac数据库中的资料统计,在推出的20个油气资源开发区块中,正式签订14个DPSC,按照合同规定,这些油气资源区块大部分将在2017年达到高峰产能,累计产能将远远高于欧佩克(OrganizationofPetroleumExportingCountries,OPEC)给伊拉克的配额。但伊拉克的油气资源为该国的经济支柱,从该国经济发展来看,伊拉克政府仍然会大力吸引外资来发展该国的油气资源。
因此,2012年伊拉克政府又再次以公开招标的形式推出7个气资源勘探区块和5个油资源勘探区块对外进行合作(根据中方购买的伊拉克政府提供的资料统计以及网上公开的资料),采用的合同模式为勘探开发生产服务合同(explorationdevelopmentandproductionservicecontract,EDPSC),简称勘探服务合同。
1油气资源勘探服务合同简介
EDPSC在油气资源勘探中采用还是首次,合同条款极其苛刻,对外国油气公司进入伊拉克进行油气资源勘探提出了挑战。根据伊拉克政府提供的具体合同文本,可将EDPSC分解为两个层次:
第一层次为油气资源勘探和开发成本和报酬费用回收。
油气资源勘探和开发成本和报酬费用回收是指投资者从油气资源净收入中回收油气资源勘探投资、开发投资、操作成本和报酬费。目前采用的EDPSC中油气资源勘探和开发成本和报酬费用回收上限为50%,先回收油气资源勘探和开发成本,后回收报酬费用,当可回收的油气资源勘探和开发成本和报酬费用超过当年的回收限额时,超出的部分可结转直至回收。
第二层次为税收。
所得税税率为35%,税基为当年回收的报酬费,与传统的利润计税方式不同,只要有报酬费所得才需上缴所得税。EDPSC模式收入流程见下图。

2油气资源勘探服务合同和生产服务合同对比分析
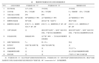
根据伊拉克政府提供的合同文本发现,在2012年推出的油气资源勘探采用的EDPSC,其合同主要结构与先前采用的DPSC类似,但由于油气资源类型不同,具体条款差别较大,以下主要对比分析EDPSC和DPSC的具体合同条款。根据伊拉克政府在招标时提供的具体合同文本,可将典型的EDPSC和DPSC具体合同条款总结如下,见下表。

由上表可见,EDPSC条款更为复杂和苛刻,且增加了一些油气资源勘探独有的合同条款。先将这两种合同类似但又存在差异的主要条款进行对比和分析,主要对比和分析篱笆圈、报酬费用计提油量、油气资源勘探和开发成本和报酬费用回收上限条款。
1)篱笆圈条款,EDPSC中新增篱笆圈条款,降低了投资者经济效益。
DPSC合同条款中没有篱笆圈,即所有油气资源勘探和开发成本(包括滚动勘探成本)均可同批次回收。对于油气资源勘探,在同一区块的油气资源勘探发现有先后顺序,EDPSC中规定,在同一个油气资源勘探区块中,有商业发现的油气藏的勘探成本只能在该油气藏中进行回收,如果该区域中没有商业发现,则该区域中产生的油气资源勘探成本不能在同一区块中的其他油气藏中进行回收。
因此,篱笆圈会影响油气资源勘探和开发成本回收速度,且存在勘探成本不能回收的风险,从而影响合同者的整体经济效益。在很多国家尤其是亚太和非洲地区的油气资源勘探合同中,没有篱笆圈条款,对于油气资源勘探区块存在篱笆圈条款,合同比较苛刻。
2)合同期内报酬费计提油量,EDPSC中报酬费计提条款降低了净产量计提基数。
根据DPSC规定,油气资源区块中所有经过处理的产品(即净产量)均可按照单桶报酬费计提报酬。
EDPSC中规定报酬的计提基础为扣除当年应回收的油气资源勘探和开发成本(包括勘探成本、开发成本和作业费用)后剩余的净产量。EDPSC的回收上限为油气资源区块中净产量销售收入的50%,在油气资源区块投产的前几年,由于前期油气资源勘探和建产成本投入较大,一般占到整个合同期内油气资源勘探和开发总成本的90%以上,则在前期相当于整个油气资源区块中净产量的50%用于油气资源勘探和开发成本回收,只有不超过50%的净产量可以计提报酬。
因此,由于可计提报酬的净产量较开发服务合同减少,EDPSC中只能提高单桶报酬费来确保外国投资者经济效益,但资源国伊拉克不一定接受投资者提出的高的单桶报酬费,条款极其苛刻。
3)油气资源勘探和开发成本及报酬费回收上限比例直接影响油气资源勘探和开发成本和报酬费回收速度,由于资金的时间价值影响,会直接影响投资者的经济效益。
DPSC中规定油气资源勘探和开发成本和报酬费用均在油气资源区块中净产量销售收入的50%中回收;
EDPSC中规定油气资源勘探和开发成本在油气资源区块净产量的销售收入的50%中回收,但报酬费在成本回收完后的剩余收入的30%中回收,初步概算勘探服务合同中油气资源勘探和开发成本和报酬费最大回收上限为油气资源区块净产量销售收入的65%。
因此,EDPSC油气资源勘探和开发成本及报酬费回收上限较开发服务合同高,可加快投资者的资金回收速度,尤其是在前几年,投资者在生产前期累计的可回收油气资源勘探和开发成本较多,能够最大化地利用成本回收池。因此回收上限越高,投资者的资金回收速度越快,从而提高投资者的经济效益。
根据Woodmac数据库统计发现,目前签订的EDPSC中,单桶报酬费为5.38~6.24美元/桶(区块8、区块9和区块10),签订的DPSC开发油气资源区块单桶报酬费为1.9~2.3美元/桶(鲁迈拉、祖拜尔、西古尔纳一期和米桑区块),待开发油气资源区块为1.15~6美元/桶(马基农、哈发亚、盖亚拉赫、西古尔纳二期、加拉夫、巴德拉和纳吉马赫区块)。
开发服务合同模式下油资源的单桶报酬费明显低于勘探服务合同模式下油资源的单桶报酬费。引起EDPSC模式下单桶报酬费高于开发服务合同模式下单桶报酬费的原因可以归纳为两方面:
第一方面是地质基础不同,EDPSC模式下油气资源均为油气勘探区块,储量落实程度较开发服务合同模式下推出的油气资源低;
第二方面是合同模式更为苛刻,EDPSC中计提报酬净产量基数降低,且油气资源勘探和开发成本初始回收时间初始时间推后。下图为根据Woodmac数据库和勘探服务合同招标结果总结的2008年至2012年伊拉克政府公开签订的油气资源区块的单桶报酬费。

3油气资源勘探服务合同的独有风险分析
根据伊拉克政府提供的合同文本,由于油气资源勘探的特殊性,EDPSC还新增了一些条款,由此增加油气资源勘探的独有风险,主要有气资源销售市场、油资源开发持有期(HoldingPeriod)、开发前单桶报酬费调整和商业发现最小储量规模相关规定。
1)气资源的报酬费计提基础和销售收入测算基础可能会低于气藏的实际产量。
EDPSC规定生产的气资源以照付不议合同形式出售给伊拉克国家油气公司,如果国家油气公司不能接受所生产的气资源,则报酬费计提基础和销售收入的测算均仅为生产的气资源的部分产量,这一产量必然低于气藏实际生产的产量,会降低投资者的报酬费收入,销售收入降低也会影响气资源勘探和开发成本及报酬费回收速度。
目前伊拉克天然气接收市场有限,且管道等基础建设极为不完善,未来天然气销售市场难预测。因此,天然气市场风险较大,从而影响投资者未来的经济效益。
2)油资源在进入正式开发期前可能有长达7a的持有期。
EDPSC中规定对于有商业发现的油藏,可能会有最长为7a的持有期,即合同者在勘探期结束后,可申请进入开发期,但开发期时间可能会延迟7a。预计到2017年伊拉克油气资源日产规模约达到1100万桶/d,但伊拉克油资源产量可能会收到欧佩克组织限制,因此勘探服务合同模式下的油气资源推迟开发的可能性很大。
虽然在该持有期阶段部分油资源勘探成本可计息,利息率为Libor+1.5%,该利息率远远低于投资者要求的投资收益,且持有期会延长油资源勘探成本回收初始时间,油资源勘探成本回收初始时间可能最短为5a+3a+7a,油资源成勘探和开发成本初始回收时间至少长于开发服务合同的初始时间10a,时间过长,对投资者投资收益影响较大。且在此期间可能会有一些意想不到的意外情况发生,能否确保投资者经济效益难定。
3)伊拉克政府在投资者进入开发期前有权调整单桶报酬费。
EDPSC规定在提交开发方案时,如果气资源开发方案中有油资源,油资源开发方案中有非伴生气资源,即对于油气资源伊方可能会重新商议调整现行合同中规定的单桶报酬费。伊拉克政府为控制投资者经济效益,可能会调低单桶报酬费;如果由于意外情况合同中规定的原单桶报酬费有可能不能保证投资者的收益,单桶报酬费进一步调低则更不能确保投资者经济效益。
4)在EDPSC模式下,伊拉克政府有权拒绝宣布商业发现的风险。
EDPSC中规定如果油气资源累计产量小于200百万桶当量,则伊拉克政府有权拒绝宣布商业发现,即投资者不能开发该油气藏。如果伊拉克政府拒绝该油气藏进入开发期,则投资者前期所有的油气勘探成本将全部沉没。
目前伊拉克政府提供的油气资源所属区块的勘探资料很有限,大部分为地震资料,虽然伊拉克资源丰富,但也不能排除潜在勘探风险。目前所有勘探服务合同模式下的勘探区块没有比较落实的储量,需要通过进一步勘探落实油气储量,因此风险较大。
4结论
对两种合同条款对比和风险分析可以看出,DPSC合同条款较EDPSC优惠,且油气资源落实程度较高;EDPSC合同过于苛刻,导致勘探服务合同模式下单桶报酬费比开发服务合同单桶报酬费高。
EDPSC风险较大,尤其是气资源销售市场和油资源持有期风险过大,对经济效益影响难预测,且能否发现有商业规模的油气资源和后期开发的风险和不确定性较大。通过伊拉克DPSC和EDPSC可以看出,目前资源国的合同模式越来越苛刻,即使伊拉克这样资源丰富,需要外资的国家也在不断的修改合同条款,最大化资源国的利益。
对于外国油气公司,需要进一步加大对外国油气合同的分析,尤其是像中东这种油气资源较丰富、公开招标合作较频繁、竞争极其激烈、合同模式较有代表性的油气合同进行研究和分析,使技术和经济评价更好的结合,为项目获取提供决策依据。(原载《资源与产业》,其他作者为尹秀玲,郑玥
